當我們老了,需要怎樣的照護?

學校:花蓮縣立壽豐國民中學
作者:張字鎧葉冠宇劉品婕
指導老師:盧怡伶邱以正

摘要

由於臺灣社會高齡化,提出長照政策建構老人服務網絡為當務之急。我們的研究發現:各國老人照護有一些好的觀念做法可以借鏡。再者,在臺灣個人或家庭的壓力日重,容易衍生社會與經濟問題,政府已推出長照 2.0,但有其實際推動上的困難。因此我們整合資訊,提供臺灣在老人照護上的一些建議。最後,並提出年輕人可以為老人照護做些什麼。期待更多人能具備老人照護的觀念,也對現有政策與做法的不足之處提出建言。

壹、當我老到不能照顧自己,誰來照顧我?

   根據國家發展委員會人口推估查詢系統顯示,如表1-1,我們發現臺灣人口高齡化的長期照顧是迫切的議題。

表1-1 國家發展委員會人口推估查詢系統資料

   還有,我們住在花蓮縣壽豐鄉的小村莊,有很多年輕人離開這裡到外縣市工作, 留下很多老人獨自生活,我們的家裡也都有老人家需要照顧。高齡人口成長對社會帶來影響,長期照護的需求勢必日益增加。因此我們本著關心自己身邊的老人家的想法來探討老人照護議題,相信透過研究,可以更加理解老人需求, 我們本身也能提早思考老後生活,進行妥善的規劃。

貳、探究架構

   我們想對老人照護提出見解。首先,要知道什麼是老人照護,並了解臺灣老人照護的發展脈絡。其次,我們研究各國老人照護的觀念與做法,看看這些高齡化社會的國家具備哪些老人照護的觀念與做法,讓我們可以借鏡他人經驗。再者,從行政院衛福部制定的政策、到六都及各縣市鄉鎮因地制宜的措施,探討當前臺灣老人照護的政策與現狀。接著,我們從各國經驗及臺灣目前實施狀況,提出在老人照護上的建議。最後,我們思考年輕人可以在自己能力所及之處,透過行動為老人照護盡心力。
一、探究子題
(一)照護老人不是子女的責任嗎? 為什麼需要政府協助?
(二)他山之石可以攻錯,世界各國怎麼照護老人?
(三)在臺灣,我們又是怎麼照護老人的?
(四)動動腦,如何讓臺灣在老人照護上做得更好? (五)想想看,年輕人可以為老人照護做些什麼呢?

榮譽

「110年度全國國民中小學線上數位閱讀專題探究競賽」國中C組優等

類別

110年度/國中

標籤

高齡/長照

轉載分享

二、探究架構圖

參、主要發現

一、照護老人不是子女的責任嗎? 為什麼需要政府協助?
  早期的臺灣社會,照護老人的責任多由子女承擔,但隨著人口年齡結構改變,高齡化為社會趨勢,子女或家庭的照護壓力變得沉重,衍生許多社會與經濟問題,政府開始重視老人的照護政策。因而於1980 年公布並實施「老人福利法」,設置老人福利機構、給予老人醫療、交通補助……等。之後為建構完整長照體系推出計畫「長照 1.0」,隨著人口老化及照顧服務需求多元化,「長照 2.0」建構使用者為核心、長照社區為基礎的長照服務體系。有完善的長照制度支持,才可能從傳統的代代相養走向社會共同養老。
二、他山之石可以攻錯,世界各國怎麼照護老人?
  本研究所蒐集的資料來自下列世界上高齡化社會國家,如圖3-1所示。

圖3-1 高齡化社會國家

  而各國在老人照護的觀念與做法上各有異同之處,由表3-1可得知世界各國在照護類型及趨勢上大致雷同,在照護觀念及財政來源則存在差異。
表3-1 各國老人照護觀念與做法異同表

三、在臺灣,我們又是怎麼照護老人的?
  早期臺灣的老人照護是子女的責任,1980年開始,政府陸續制定相關法規及政策建構老人服務體系,發展期程如圖3-2。


圖3-2 臺灣老人照護體系發展期程

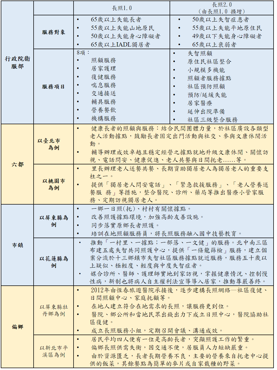
  目前臺灣老人照護類型有居家照護、社區照護、機構照護3種。多數老人選擇在家中養老,由於長照 2.0 的政策價格較高、人力不足等因素,為減輕子女負擔,多聘用外籍看護;政府以稅收方式來因應長照服務需要,規劃未來以社會保險全民自助互助、風險分攤及量能負擔的方式來辦理長照服務。由被保險人、雇主及政府三方共同分擔,由保險人每月定期向三方收取保險費用。目前行政院衛福部的全國性作法及六都和鄉鎮的在地化因地制宜的措施,如表3-2。
表3-2 臺灣老人照護的政策與現狀
四、動動腦,如何讓臺灣在老人照護上做得更好?
  對於臺灣老人照護,提出以下對於政策、長照觀念、醫療保健、規劃長期看護險及教育上的建議,如表3-3。
表3-3 給臺灣老人照護上的建議
五、想想看,年輕人可以為老人照護做些什麼呢?
  年輕人可以為老人做的事有哪些?以下提出幾點建議,如表3-4。
表3-4 年輕人在老人照護上的行動

肆、結論

一、當我們老了,我們希望得到這樣的照護
  2018 年臺灣已正式進入高齡社會,預估在 2025 年就會進入超高齡社會。因應老年人口不停成長,政府提出長照政策與服務資源,成立健全的老人照護體系,協助照顧老人是臺灣當前重要的課題之一。
  在臺灣,政府為因應家庭照顧功能逐漸式微,個人或家庭的壓力日重,容易衍生社會與經濟問題的現況與趨勢,推出長照 2.0 政策,但因服務價格較高、人力不足、服務時間不夠彈性……等因素,許多家庭未使用長照資源,仍多聘用外籍看護照護家中老人。
  因此,我們建議政府評估在郊區建立銀髮聚落的可能性,整合老人相關產業與公共建設,照護老人外也活化地方經濟;補助提供老人二度就業的企業;提升照護員社會地位及薪資;長期照護的財政由稅收回歸到社會保險制度;改善公共設施提供老人安全便利的外出環境。建議不管是機構或家庭,能立足在以人為本的觀念上,以尊重及同理來照顧老人,實施老人照護零約束、零臥床、零尿布的三零方式。並透過家庭、學校或機構實施代間教育、老人體驗課程……等,激發同理心與尊重的態度,不只是身體受到照護,心靈也能被照護。
  而現在還年輕的我們,可以做哪些事情為將來更友善的長照環境努力呢?我們從研究過程中,發現可以從消除對老人的歧視開始,看見高齡者的價值與需求,並在自己的能力範圍內,給老人一些物質或精神的支持。如果有機會,可以選擇青銀共居的生活模式。也可以選擇就讀相關科系,或是投入相關產業。
  當我們老了,我們希望享有政府完備的長照政策,期待社會能創造更多機會,看見我們的價值,對我們有更多的同理,身心靈都能得到健全的照護。
二、未來我們還想研究……
  在這次探究過程中,我們對於老人照護有了初步認識。在目前建構的知識基礎下, 我們想要將研究聚焦在我們目前生活的壽豐鄉。透過訪談衛生所的醫師、對長照2.0業務熟悉的專業護理師、在村落老人服務據點工作的照服人員及鄉內需要照護的長者,了解壽豐鄉目前長照2.0的實施狀況。

伍、參考資料

  1. 50+ FiftyPlus。家庭縮小是世界趨勢!學者柯瓊芳的歐洲老人研究:不指望子女奉養,生活可以過得更好
  2. 小世界周報。偏鄉照護失衡 人力資源待解決。
  3. 天下雜誌。社區化長照如何讓你不怕老?
  4. 今周刊。「在家養老真的好難,為不打擾子女生活,我還是請了外籍看護…」長照 2.0 上路 4 年發生什麼事? 3 大面向解析
  5. 今周刊。長照系列 3》長照基金上路僅三年,今年恐入不敷出,估三年後將由正轉負
  6. 中央通訊社照。護不等於醫療 日本盼改變長照觀念
  7. 中國時報。:國中會考作文題目「沒血緣青銀共居」,師評:差異性思考
  8. 弘道老人基金會。透過身歷耆境,讓我們用同理心去探索長者的內心與需求;藉著以身嚐老,讓我們思索銀髮的價值與意義。
  9. 行政院。長照 2.0,照顧的長路上更安心
  10. 行政院衛生福利部。長期照顧十年計畫 2.0 (106~115 年)
  11. 如何改善老年歧視?消除世代衝突的兩劑良方
  12. 每日頭條。在英國如何養老?福利制國家養老模式全解析
  13. 長照 2.0 資源從哪來?減少照護需求才是治本之道
  14. 風傳媒。芬蘭長照轉向「在家養老」 政府積極協助 75 歲以上老人獨立生活
  15. 皇家護理。老人照護在臺灣,從政府資源找尋適合的長照服務
  16. 研之有物。像極了義大利!生得少,活得長,我們的老年誰來顧?
  17. 財團法人中央通訊社編輯部編輯(2019)長照再升級/財團法人中央通訊社
  18. 康健雜誌。車興奉:長照全民買單 應與家庭、社區密切整合
  19. 康健雜誌。害怕病了沒人照顧,該買長期看護保險嗎?
  20. 康健雜誌。臺灣需要以人為本的老人照顧服務
  21. 國家政策研究基金會。從孤獨死看高齡社會下的三不管地帶
  22. 國家政策研究基金會。從祖孫的代間教育回應照顧家庭政策
  23. 傅健豪、林翠芳/2017 /從美國經驗探討臺灣長期照護制度改革/臺灣公共衛生雜誌
  24. 新報科技。面對高齡社會挑戰,芬蘭解決方案是科技
  25. 愛長照。看看別人想想自己-澳洲長照機構參訪
  26. 愛長照。為老後作準備,日本通用設計三重點:指標一致、扶手設計、公共休息區
  27. 臺北市政府社會局。臺北市銀髮照顧與服務
  28. 維基百科。老人照護
  29. 轉角國際。老人德意志:被高齡社會壓榨的「德國照護者」
  30. 關鍵評論網。少子化與高齡化是兩件事:關於人口危機,日本《未來年表》教會臺灣的事
s