打開知識型網紅的神祕寶箱

學校:嘉義市東區嘉北國民小學
作者:陳思言李思婕黃羿慈張沛瑜
指導老師:彭佳伶黃雅芳

摘要

我們平常滑手機,發現好多人都喜歡看知識型網紅的影片!這讓大家很好奇,他們為什麼這麼受歡迎?是怎麼選主題的?真的能賺錢嗎?這些網紅成功的祕密藏在哪裡呢?我們決定好好研究,希望找出這些知識型網紅成功的魔法、他們賺錢的方法,還有他們會遇到的煩惱。我們發現,這些網紅都很專業又很努力,會用有趣又好懂的方式分享知識,也會不斷學習和改變。雖然他們也會有壓力、遇到困難,但他們都會想辦法解決,讓自己變得更好。這份報告會帶你一起看看知識型網紅的祕密世界!

壹、網紅的神祕面紗?

  我們平常放學回家都會滑手機看YouTube影片,發現大家都很喜歡看網紅的影片!所以我們很好奇,那些知識型網紅為什麼那麼紅?他們如何選擇題材?真的光靠傳播知識就能賺錢嗎?好多人想當網紅,這中間是不是有什麼我們不知道的祕密啊?

貳、探究架構

一、探究子題
(一)哪些知識型網紅最厲害?
(二)他們成功的「魔法」是什麼?
(三)真的光靠傳播知識就能賺大錢嗎?
(四)知識型網紅也有不開心的事嗎?

榮譽

「114年度柯華葳線上數位閱讀專題探究競賽」國小B組特優

類別

114年度/國小

標籤

網紅

轉載分享

二、探究架構圖

參、主要發現

一、知識型網紅是什麼?
  這類網紅很特別,他們會在臉書、YouTube等網路平台上,跟大家分享很多專業知識、學到的技能或自己的想法。他們通常對某個領域很擅長,然後會用大家聽得懂的方式,把這些知識告訴大家,吸引好多好多人來看他們喔!
二、我們感興趣的知識型網紅
  我們從好多知識型網紅中,選了幾個大家最有興趣的來研究:(以下訂閱人數以2025年4月為參考)
  1. 阿滴英文:教大家如何學英文,也會分享生活中的事情,約285萬人訂閱。
  2. 志祺七七 × 圖文不符:講政治、社會和一些有趣的小知識,約160萬人訂閱。
  3. 啾啾鞋:介紹生活小常識和各種冷知識,有159萬人訂閱。
  4. 許伯&簡芝—倉鼠人:主要介紹動物的小知識,約129萬人訂閱。
  5. Taiwan Bar:使用動畫講歷史、教育議題和台灣的地方文化,約121萬人訂閱。
三、知識型網紅成功的「魔法」是什麼?
  我們根據查到的資料,發現這五位知識型網紅會成功,都有一些特別的「法寶」:



四、光靠知識真的能賺大錢嗎?
(一) 教知識的網紅怎麼賺錢呢?通常有這些方法:
  1. 開課或辦演講:他們會錄好影片,或是在網路上直播上課。這些課可以在像是Udemy、Teachable這些網站上賣,或是在自己的網站上賣。這樣,即使他們在睡覺,課程還是可以一直賣錢,還能讓更多人認識他們喔!
  2. 出書:他們也會寫書,可能是紙本書、電子書或有聲書。這些書可能是教大家實用知識、鼓勵大家或是分享有趣的故事,這樣可以讓他們看起來更專業。
  3. 幫別人解決問題:有些網紅很厲害,會提供一對一的諮詢服務或辦工作坊,幫別人解決專業問題或教技術。這樣可以賺比較多錢,也能建立長期的合作關係。
  4. 網路廣告和幫忙賣東西:他們會在自己的社群平台或部落格上放廣告,或是幫其他公司的產品打廣告、賣東西,賺取分紅。這樣做比較自由,也能讓自己的品牌被更多人看到。
  5. 辦實體活動或演講:他們也會辦實體的講座或工作坊,教大家知識、做行銷或分享專業技能。這樣可以跟粉絲面對面互動,賺錢的方法也更多元。
(二) 我們研究的這五位知識型網紅怎麼賺錢?



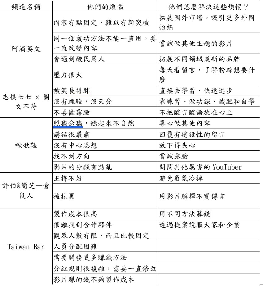
五、知識型網紅也有不開心的事嗎?
  根據我們找到的資料,知識型網紅也會遇到不開心的事,我們把他們的煩惱和解決方式整理成下表:



肆、結論

一、 知識網紅大揭密:不只會拍片,還會變魔術!
   我們發現,厲害的知識型網紅就像魔法師一樣!他們雖然在網紅界是少數,但都非常專業。不論是他們讀了很多書,還是親自去訪問、體驗,他們都會把那些很難懂的知識,變成像故事一樣好玩、貼近我們生活,讓我們一看就喜歡。
   這些網紅很努力,他們會看大量的資料來讓自己更專業。他們還會把影片變得超有趣,加入我們生活中會遇到的問題,讓大家覺得「對耶!我也有這種感覺!」而且他們很厲害,能把複雜的東西變簡單,影片也剪得短短的,這樣我們就更容易看懂、看完。為了讓頻道更棒,他們會固定上傳影片,也會聽粉絲們的意見,還會嘗試不同主題,讓頻道內容更多采多姿!
   你猜猜他們怎麼賺錢?我們本來以為只有廣告點擊,結果大錯特錯!他們賺錢的方法超多種,像是開線上課、出書、幫別人解決問題(專業諮詢)、賣東西,甚至還會辦活動或演講。他們就像變出好多不同錢包一樣,因為光靠YouTube廣告賺的錢可能不夠生活,所以他們要想出各種辦法,才能賺更多錢,也能吸引到各式各樣的觀眾!
   最後,我們也發現,知識型網紅當起來真不簡單!除了會遇到「酸民」罵人,他們還要面對很多挑戰,比如管理團隊人員、讓自己變得更勇敢和耐心。如果一開始沒經驗,他們會去請教其他厲害的YouTuber,問問哪裡需要改進;如果被誤會、被罵,他們會拍影片好好解釋;如果沒錢了,他們會想辦法說服大家或公司來幫助他們。當知識型網紅,真的要十八般武藝樣樣精通呢!
二、未來我們還想研究什麼?
   從這次研究中,我們學到很多。未來我們想更深入、更仔細地研究更多問題。例如:我們很好奇,當一群人看到一個知識型網紅的影片時,會有哪些不同的反應?是不是所有人,不論年齡、性別、背景,都會相信或喜歡看呢?如果有機會,我們希望能訪問或調查不同地區的人,看看他們的想法有沒有什麼特別的地方。如果能更了解這些,我們就能知道問題在哪裡,也能想出更棒的方法,教大家怎麼從知識型網紅的影片中學習,或怎麼去思考他們說的內容。

伍、參考資料

  1. 趣行銷(2021/9/2):網紅經濟如何幫助企業品牌?完整解析,認識網紅的類型與收入方式
  2. Kolr(2023/8/21):知識型網紅崛起 科普知識雙面刃◆文/蔡紹堅(媒體工作者)
  3. 財團海峽交流基金會(112-10-19):精準影響力:知識型KOL如何成為品牌最佳合作夥伴?
  4. cacaFly聖洋科技(2025/4/9):網路10年更迭/網紅崛起與翻車(1)從默默無名到千萬訂閱
  5. 影音創客(2021/5/4):20大知識型YouTube頻道的第一支與最高點閱影片!一起拆解學習吧!
  6. 翻轉教育(2020/1/21):阿滴:鑽研興趣帶來的成就感,伴我渡過那些自卑的日子
  7. 天下雜誌(2018/11/3):百萬訂閱知識型YouTuber 阿滴:只要態度正確,全世界都會幫你學
  8. 社企流(2018.05.01):專訪「阿滴英文」:150 萬訂閱的成就背後,是冒險者勇於破風的精神
  9. 經理人(2020/1/2):180 萬人訂閱!百萬 YouTuber「阿滴英文」成功祕訣:找到答案前,只能一直試
  10. My Plus電子報(2018/5/1):當上全職 YouTuber 後的生活?阿滴:沒有興趣不要輕易踏入這行
  11. Cheers快樂工作人雜誌(2017/9/22):阿滴:如果沒讀研究所,就不會有阿滴英文,但我並不推薦所有人去讀
  12. 康健雜誌( 2021-07-12):知名網紅阿滴自曝罹憂鬱症心路歷程 點5大恢復關鍵
  13.  IOH( 2018-02-05):啾啾鞋:當我們的教育陷入一場「軍備競賽」,就是供過於求
  14. 換日線(2023/11/29):打破「以臺灣為核心」思考!臺灣吧創辦人蕭宇辰:用一集 300 萬規格,製作《開箱亞洲》紀錄片
  15. 親子天下(2017/3/3):臺灣吧:讓知識像連續劇一樣吸引人
  16. Hahow( 2024/04/18):專訪臺灣吧創辦人蕭宇辰:用數位內容講歷史,躍升教育界的 Disney+
  17. 網路溫度計(2021.05.10):新片逼哭百萬網友!樸實系YouTuber「許伯與簡芝」 3大特色超圈
  18. FTNN新聞網(2023/9/1):網紅醫生公審「許伯&簡芝」慘翻車!網友狂洗版這8字 黃珊珊:不能讓側翼橫行
  19.  部落格(2025/3/12):許伯&簡芝-倉鼠人部落格
  20. hket(2021/7/7):【理財達人】台灣YouTuber啾啾鞋投資失利慘賠40萬 靠一本書賺返!
  21. 遠見(2017/9/27):網路解說冷知識 理工新鮮人月賺12萬
  22. 鏡週刊(2020/9/9):阿滴曝百萬級Youtuber月收入 工作日常大公開
  23. 網易( 2020/09/09):阿滴月收曝光!公開收入來源入行5年親曝成功2關
  24. 易享空間(1900/1/0):Youtuber 收入方式【2025】這些網紅的收入來源有哪些 ?
  25. youtube( 2024/12/20):在 YouTube 上賺取收益的方式
  26. CyberLink(1900/1/0):小眾 Youtuber 賺錢術!揭曉 YouTuber 賺錢的五大方程式 【2025 年最新版】
  27. zoeyk(1900/1/0):知識型個人品牌可以有哪些商業模式?公開我 18 種主被動自媒體收入
  28. facebook(2023/9/17):許伯&簡芝-倉鼠人我們跟LINE有合作!
  29. Tutor ABC(1900/1/0):家長大哉問 了解孩子的天生氣質 培養快樂優等生
  30. PPAacademy(1900/1/0):自媒體流量變現!解鎖 8 組 YouTube 創作者的頻道會員經營攻略
  31. google文件(1900/1/0):YouTube 頻道會員經營攻略課程|資訊蒐集表單
  32. ETtoday(2023/1/3):被爆「接政府2700萬標案」 志祺七七親上火線回應!
  33. 遠見(2020/12/13):實踐夢想也能賺錢!知名網紅「志祺七七」公開四大創業心法
  34. 博客來(1900/1/0):「愛著並且付諸行動,就是你撐起世界的支點」──獨家專訪時事評論YouTuber志祺七七
  35. 工商時報( 2020.11.16):不搞笑談時事YouTuber 志祺七七如何辦到
  36. 科技新報(2018/8/18):超邊緣冷知識 YouTuber 啾啾鞋:要保持創作熱情,就要為自己留任性空間
  37. 天下雜誌( 2023-04-03):上大學才發現念錯系 他勇敢跨出舒適圈,成為百萬訂閱Youtuber
  38. 品觀點(2023/8/31):「許伯&簡芝—倉鼠人」因1張照片被出征 網友不捨!痛斥側翼垃圾
  39. 數位遊牧( 2024/9/11):創業十年 「臺灣吧」共同創辦人蕭宇辰:面對新的挑戰,請跟自己多「say YES」!|Podcast 「數位遊牧誌」
  40. VERSE(2024/7/10):找到讓台灣更好的方法——「臺灣吧」10年來如何推動教育與內容產業的創新?
s